
Lesson observations are like mirrors. The observer holds up the looking glass allowing the teacher to see their reflected image. In doing so, the teacher is given the opportunity to make adjustments, so that the idealised image they imagine, is akin to their true likeness. Now, we all know that when you look into a mirror, the image staring back at you will be either good, bad, or just plain ugly. Of course, all teachers are more than capable of photoshopping their teaching during an observation, and any observer can choose to see exactly what they like. In fact, if we have learnt anything over the years in education, it’s that when it comes to lesson observations, and as far as teachers and observers are concerned, there are some good, some bad, and some downright, well, I think you get the point.
The effectiveness, of an observation to hold up a mirror that is as kind as it is true, will depend largely on the attitude, experience and educational capacity of both teacher and observer. But how do you work out, whether you’re observing or being observed, if the next observation is going to be worth the feedback form it’s printed on?
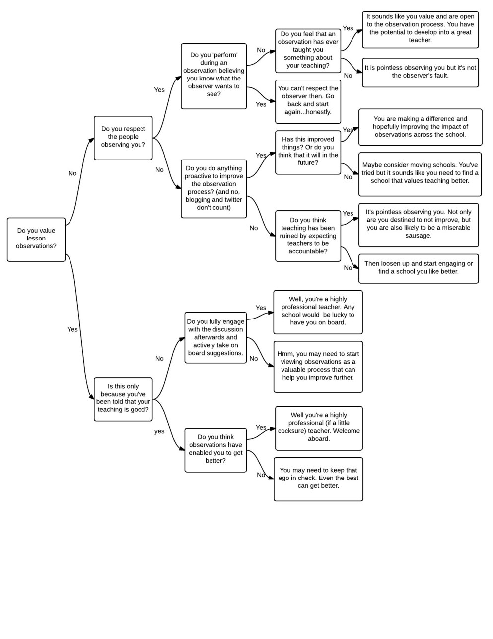
Well, in order to get inside the mind-set of a teacher or an observer, use this handy flow-diagram to navigate your way through the complicated maze of attitudes, assumptions and practices of all those who observe and are observed.
The teacher
The observer
So there you have it. An opportunity to peer through the looking glass and see for yourself what could be facing you during the next observation. It’s a bit like looking into a hand-mirror before you go full-frontal. You may feel unable to do anything to change the reflections of those around you, but one thing’s for sure, you definitely won’t reach your potential if, when you do look into the mirror, you don’t like what’s staring you in the face.


Recent experiences have shown that any very many cases judgements are not based on what was observed but on whether or not the teacher is in favour at that time.
So much depends on the culture of the school and the way the person being observed is generally regarded/feels they are regarded. If you think you are working in a place where professional judgement is allowed, then you can teach in a way that is most like your usual way and feel confident about having a two-way conversation about those judgements afterwards. If you think you’re working in a place with a lot of rules about what every lesson ‘must include’, then your eye is off the learning ball and on the observer’s expectations (TICK BOXES). Heads need to have genuine respect for their staff as professionals and see an observation as part of an ongoing process. If they don’t, the observation process is doomed. I’ve worked and been observed in both kinds of environment. In one school, I was only ever scraping into ‘good’. In the other (with no lesson-grading and actual learning-focussed discussions) my teaching improved and self-confidence grew because I learned listen to and trust my own on-the-ground teaching decisions.
Thanks for the blog. I think it’s a good analysis.
Hi, I read this post because I enjoyed your ‘Who needs levels anyway?’ post. Although I feel you have made some headway in the uncomfortable and controversial subject of lesson observations here however, I have some concerns about the flow diagrams. Are they of your own design? I’d be wary of labelling the teacher who values lesson observations, has had good lesson observations, and has felt that they have improved their teaching as ‘cocksure’. I also can’t quite figure out the thought process behind the very top box on the teacher one ‘you value and are open to the lesson observation process’ when in order to reach that box, they must have answered ‘no’ to the initial question, ‘Do you value lesson observations?’ Incidentally, this is the box I ended up in! I am perhaps taking this a little too seriously as I can taste the satire here…but if this is meant to be an entirely satirical post, I think it would need a much larger helping.
ps – I also bet the caretaker has a very good idea about the quality of teaching in the school…. 😉